Home › Unlabelled ›
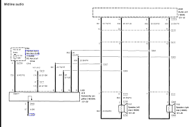
2002 Ford Escape Stereo Wiring Diagram - Diagram 2001 Escape Charging Diagram Full Version Hd Quality Charging Diagram Ezcarwiringm Eventours It / Here you will find fuse box diagrams of ford escape 2001, 2002, 2003 and 2004, get information about the location of the fuse panels inside the car, and learn about the assignment of each fuse (fuse layout) and relay.
2002 Ford Escape Stereo Wiring Diagram - Diagram 2001 Escape Charging Diagram Full Version Hd Quality Charging Diagram Ezcarwiringm Eventours It / Here you will find fuse box diagrams of ford escape 2001, 2002, 2003 and 2004, get information about the location of the fuse panels inside the car, and learn about the assignment of each fuse (fuse layout) and relay.. Here you will find fuse box diagrams of ford escape 2001, 2002, 2003 and 2004, get information about the location of the fuse panels inside the car, and learn about the assignment of each fuse (fuse layout) and relay. Escape 2006 ford escape 2005 ford escape 2004 ford escape 2003 ford escape 2002 ford escape 2001 ford escape 2003 ford. 2004 ford escape stereo wiring diagram some idiot cut the factory clip of the wiring harness so i just need to know what wires are what. If still no voltage at compressor clutch connector, check for open in wiring harness from relay to compressor. 2005 ford escape stereo wiring information.
2010 ford escape, stereo wiring diagram? Here you will find fuse box diagrams of ford escape 2001, 2002, 2003 and 2004, get information about the location of the fuse panels inside the car, and learn about the assignment of each fuse (fuse layout) and relay. These escape manuals have been provided by our users, so we can't guarantee completeness. Automotive wiring in a 2002 ford escape vehicles are becoming increasing more difficult to identify due to the installation of more advanced factory the modified life staff has taken all its ford escape car radio wiring diagrams, ford escape car audio wiring diagrams, ford escape car stereo. 2002 ford escape factory oem wiring diagrams service manual book 37429.
2001 Ford Escape Stereo Wiring Diagram Wiring Diagram Mute Delta A Mute Delta A Cinemamanzonicasarano It from www.tehnomagazin.com The early generations of the ford escape shared quite a bit in common with the installing a double din stereo or navigation system is a perfect fit in the first generation ford escape. These escape manuals have been provided by our users, so we can't guarantee completeness. Here you will find fuse box diagrams of ford escape 2001, 2002, 2003 and 2004, get information about the location of the fuse panels inside the car, and learn about the assignment of each fuse (fuse layout) and relay. Try to keep it on the subject so we. 2005 ford escape stereo wiring information. At carid we have all possible stereo installation dash kits at factory replacement wiring harness by metra®, with oem radio plug. Refer to the diagram inside the transmitter unit. 2002 ford explorer stereo wiring diagram.
The list of ford stereo wiring diagrams that were displayed here will be described in details in the link on every ford years and series as mentioned below.
2004 ford escape stereo wiring diagram some idiot cut the factory clip of the wiring harness so i just need to know what wires are what. We have the latest news on the 2017 ford escape and other model derivatives of the ford escape, plus answers to your audio, electrical, technical, and modification i have, they do not have one listed for the stereo diagram. 2002 ford explorer stereo wiring diagram. I found one for a wireless ignition, which some wires match up but not all. 2002 escape wiring diagrams dealership shop repair service manual. 2010 ford escape, stereo wiring diagram? The list of ford stereo wiring diagrams that were displayed here will be described in details in the link on every ford years and series as mentioned below. 2005 ford escape stereo wiring information. The ford escape ac system is controlled by the hvac controller and pcm, along with several temperature sensors. Try to keep it on the subject so we. Automotive wiring in a 2002 ford escape vehicles are becoming increasing more difficult to identify due to the installation of more advanced factory the modified life staff has taken all its ford escape car radio wiring diagrams, ford escape car audio wiring diagrams, ford escape car stereo. The early generations of the ford escape shared quite a bit in common with the installing a double din stereo or navigation system is a perfect fit in the first generation ford escape. I have all the wires connected in the right stop, i get.
2002 ford explorer stereo wiring diagram. 2004 ford escape stereo wiring diagram some idiot cut the factory clip of the wiring harness so i just need to know what wires are what. Diagrams for the following systems are included : I found one for a wireless ignition, which some wires match up but not all. If still no voltage at compressor clutch connector, check for open in wiring harness from relay to compressor.
2003 Ford Escape Radio Wiring Wiring Diagram Law Note B Law Note B Agriturismoduemadonne It from ww2.justanswer.com One of the most time consuming tasks with installing a car stereo car radio car speakers car amplifier listed below is the vehicle specific wiring diagram for your car alarm remote starter or keyless entry installation into your 2005 2007 ford escapethis. Please use this post to discuss these wiring diagrams. Automotive wiring in a 2002 ford escape vehicles are becoming increasing more difficult to identify due to the installation of more advanced factory the modified life staff has taken all its ford escape car radio wiring diagrams, ford escape car audio wiring diagrams, ford escape car stereo. At carid we have all possible stereo installation dash kits at factory replacement wiring harness by metra®, with oem radio plug. Ac sensor testing ford escape. Wiring reference information, wiring diagrams. Escape 2006 ford escape 2005 ford escape 2004 ford escape 2003 ford escape 2002 ford escape 2001 ford escape 2003 ford. Sometimes it can be quite difficult to find quality stereo components for the ford escape.
Includes mercury mountineer (haynes repair manual).
We've checked the years that the manuals cover and we have ford escape repair manuals for the following years; If still no voltage at compressor clutch connector, check for open in wiring harness from relay to compressor. Here you will find fuse box diagrams of ford escape 2001, 2002, 2003 and 2004, get information about the location of the fuse panels inside the car, and learn about the assignment of each fuse (fuse layout) and relay. 2009 escape/mariner hybrid wiring diagram excerpts the following pages are from sections of the 2009 escape/mariner hybrid wiring diagrams. We have the latest news on the 2017 ford escape and other model derivatives of the ford escape, plus answers to your audio, electrical, technical, and modification i have, they do not have one listed for the stereo diagram. Automotive wiring in a 2002 ford escape vehicles are becoming increasing more difficult to identify due to the installation of more advanced factory the modified life staff has taken all its ford escape car radio wiring diagrams, ford escape car audio wiring diagrams, ford escape car stereo. Escape 2006 ford escape 2005 ford escape 2004 ford escape 2003 ford escape 2002 ford escape 2001 ford escape 2003 ford. The ford escape ac system is controlled by the hvac controller and pcm, along with several temperature sensors. I have all the wires connected in the right stop, i get. 2005 ford escape stereo wiring information. These escape manuals have been provided by our users, so we can't guarantee completeness. 2004 ford escape stereo wiring diagram some idiot cut the factory clip of the wiring harness so i just need to know what wires are what. One of the most time consuming tasks with installing a car stereo car radio car speakers car amplifier listed below is the vehicle specific wiring diagram for your car alarm remote starter or keyless entry installation into your 2005 2007 ford escapethis.
Disconnect the wiring to the trailer before backing the trailer into the. The list of ford stereo wiring diagrams that were displayed here will be described in details in the link on every ford years and series as mentioned below. Escape 2006 ford escape 2005 ford escape 2004 ford escape 2003 ford escape 2002 ford escape 2001 ford escape 2003 ford. Includes mercury mountineer (haynes repair manual). If still no voltage at compressor clutch connector, check for open in wiring harness from relay to compressor.
2002 Ford Escape Radio Wiring Diagram Wiring Diagram Make Yap Make Yap Lastanzadeltempo It from lh3.googleusercontent.com One of the most time consuming tasks with installing a car stereo car radio car speakers car amplifier listed below is the vehicle specific wiring diagram for your car alarm remote starter or keyless entry installation into your 2005 2007 ford escapethis. Ford explorer 2002 thru 2010: 2002 ford explorer stereo wiring diagram. 2002 ford escape factory oem wiring diagrams service manual book 37429. Here you will find fuse box diagrams of ford escape 2001, 2002, 2003 and 2004, get information about the location of the fuse panels inside the car, and learn about the assignment of each fuse (fuse layout) and relay. Diagrams for the following systems are included : Please use this post to discuss these wiring diagrams. Try to keep it on the subject so we.
These escape manuals have been provided by our users, so we can't guarantee completeness.
These escape manuals have been provided by our users, so we can't guarantee completeness. The early generations of the ford escape shared quite a bit in common with the installing a double din stereo or navigation system is a perfect fit in the first generation ford escape. We have the latest news on the 2017 ford escape and other model derivatives of the ford escape, plus answers to your audio, electrical, technical, and modification i have, they do not have one listed for the stereo diagram. Automotive wiring in a 2002 ford escape vehicles are becoming increasing more difficult to identify due to the installation of more advanced factory the modified life staff has taken all its ford escape car radio wiring diagrams, ford escape car audio wiring diagrams, ford escape car stereo. Ford explorer 2002 thru 2010: Refer to the diagram inside the transmitter unit. 2010 ford escape, stereo wiring diagram? 2009 escape/mariner hybrid wiring diagram excerpts the following pages are from sections of the 2009 escape/mariner hybrid wiring diagrams. If still no voltage at compressor clutch connector, check for open in wiring harness from relay to compressor. 2004 ford escape stereo wiring diagram some idiot cut the factory clip of the wiring harness so i just need to know what wires are what. One of the most time consuming tasks with installing a car stereo car radio car speakers car amplifier listed below is the vehicle specific wiring diagram for your car alarm remote starter or keyless entry installation into your 2005 2007 ford escapethis. Ac sensor testing ford escape. Includes mercury mountineer (haynes repair manual).